作者原版画质清晰,奇门遁甲预测化解大全全在这本,巅峰之作,预测和化解改运的好书,0基础到奇门高手的必备法宝,一步到位,适合想学实战术的。
百度网盘分享:子辰2025新版《阴盘奇门理论化解二合一》预测化解二合一《奇门遁甲新编》彩色电子书
【奇门理论基础】
【预测案例解析】
【奇门四害化解】
【八宫四害详解】
【奇门风水改运布局】
【奇门拌日】
【奇门符咒介绍应用】
此书能够顺利完成感谢奇门祖师感谢九天玄女的加持,作者子辰师兄为了让读更深刻的体会奇门遁甲博大精深,本书《子辰奇门遁甲新编》开创性的传承了奇门道甲之经典,继前《阴盘奇门遁甲理论与应用》《阴盘奇门遁甲理论与化解》两本书的第三本著作,系统全面展示了奇门遁甲全部内容分为二十五个章节,包括;
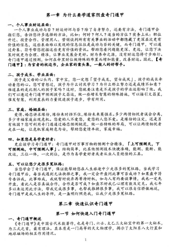
第一章 为什么要学道家阴盘奇门遁甲
一、个人事业财运层面:
二、孩子成长、学业层面:
三、家庭、婚姻层面:
四、如果您是易学爱好者:
五、可以让您少走很多冤枉路:
第二章 快速认识奇门遁甲
第一节 如何快速入门奇门遁甲
第三章奇门遁甲易学思维
一、天人合一论
二、太极阴阳论
三、五行关系论
四、时空统一论
五、宇宙全息论
六、穷通分合论
第四章 奇门遁甲基础知识
第一节 阴阳五行
第二节 天干地支
第三节 八卦象意
第四节 八门象意
第五节八神象意
第六节 九星象意.
第五章 三奇六仪八十一格局意象
第六章 马星、引干、寄干所代表的作用
第七章 伏吟、反吟详解
第八章 翻宫、转宫详解
第九章天干、九星、八门、八神、宫位之旺衰.
第一节 天干旺衰诀对解盘的作用
第二节 九星旺衰诀
第三节 八门旺衰诀
第四节 八神旺衰
第五节 宫位旺衰诀
第十章 阴盘奇门遁甲排盘
第十一章 阴盘奇门遁甲取用神
第一节四柱取用神
第二节 方位取用神
第三节 年命定位取用神
第四节 报数取用神
第五节奇门专用神取用法
第六节 六亲十神取用神
第七节 日常用神之补充
第十二章 阴盘奇门遁甲断盘步骤
第十三章 阴盘奇门遁甲预测技法
第一节、起局(起心动念起局)
第二节 入局
第三节 封局
第四节 奉局
第五节 出局
第六节 撤局
第七节 奇门先天护体
第十四章 奇门遁甲预测案例
第一节 投资求财案例案例
第二节 公司求财预测案例
第三节 卖货求财预测案例
第四节 买货求财预测案例
第五节 合伙求财预测案例
第六节 买卖房屋预测案例
第七节 婚姻感情预测
第八节 学业考试预测
第九节 事业规划预测案例,
第十节 健康疾病预测案例
第十一节 阳宅风水
第十二节 升迁调动
第十三节 失物寻找.
第十四节 行人走失预测
第十六节 胎产预测
第十七节追债案例.
第十五章 奇门四害化解篇,
第一节 入墓概念与化解方法
第二节 击刑与化解方法
第三节 门迫与化解方法
第四节空亡与化解方法
第十六章 奇门遁甲八宫详解四害
一、‼乾宫四害化解‼
二、‼坎宫四害化解‼
三、‼艮宫四害化解‼
四、‼震宫四害化解‼
五、‼巽宫四害化解‼
六、‼离宫四害化解‼
七、‼坤宫四害化解‼
第十七章 奇门遁甲四纵五横九字真言秘诀
一、奇门四纵五横法
二、奇门九子真言出行诀出行诀.
第十八章 奇门道医中药化解‼
第一节五行代表中药名称
第二节 中药道法开光.
第三节 四害中药化解方法
第四节 宫位常用调理环境中药‼
第五节 阳宅各种风水中药化解,‼
第六节 调文昌中药包(用于高等考试)
第七节 大病转稼法=对久治不愈的病,做大病嫁接、使大病转移:
第十九章 奇门与择日运用
第一节 奇门出行决
第二节阳宅择日
第三节 阴宅日课
第三节 阴阳宅错误日课的化解
第二十章 风水运筹技法‼
(拆、合、换、补、冲、填、通关)法‼
第一节 奇门遁甲‘拆’法‼
第二节 奇门遁甲‘合’法‼
第三节 奇门遁甲‘换’法‼
第四节 奇门遁甲‘补’法.‼
第五节 奇门遁甲‘冲’法‼
第六节 奇门遁甲‘填’法‼
第七节 奇门遁甲‘移星换斗‼’
第八节 奇门遁甲‘通关’法‼
第二十一章 奇门风水运筹案例
第一节 催官布局方法.
第二节 催文昌布局方法
第三节 催桃花布局方法
第四节 催客户布局方法
第五节 催财布局方法.
第二十二章 物品布局方位与开光流程
第一节 立太极找方位.
第二节 物品开光流程
第二十三章 奇门八门阵法
第二十四章 奇门风水改运局
第一节 感情合和局
第三节布事业官禄局
第四节 布财运亨通局.
第二十五章 道家法术奇门秘传
第一节 画符准备及注意事项
第二节 画符程序及要领
第三节 阴盘奇门遁甲符令运用
温馨提示:你目前看到的图片是截屏图片,原资料清晰度会更高
部分内容截图
部分内容截图
部分内容截图
部分内容截图
部分内容截图
部分内容截图
部分内容截图
部分内容截图
部分内容截图
部分内容截图 


