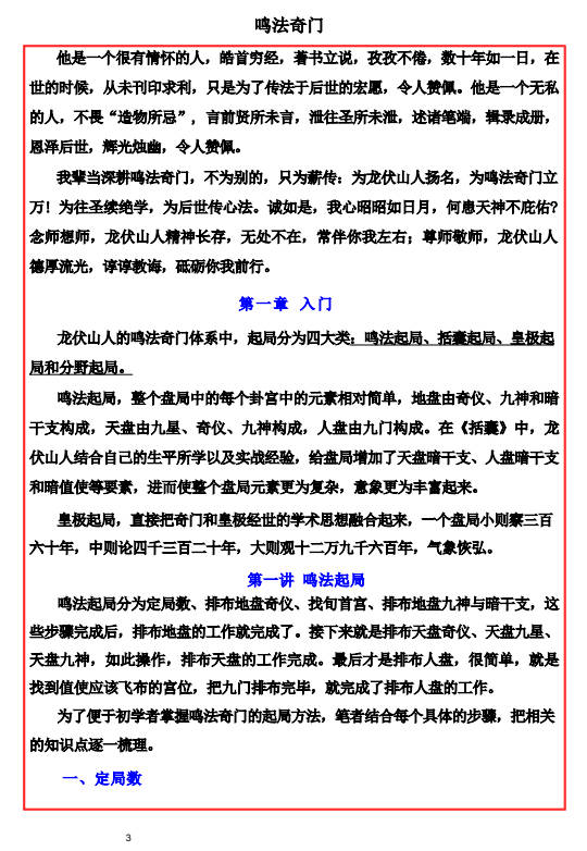
本书为龙伏山人所著的奇门遁甲经典古籍《鸣法》,系统讲解奇门遁甲的盘局布排、用神取法、格局论断、占法实操等核心内容,分上下两卷共九章,是奇门遁甲学习的核心典籍,适合奇门遁甲学习者、传统术数研究者参考学习。
百度网盘分享:易海游龙老师整理《奇门鸣法》122页.PDF电子版
【内容大纲】
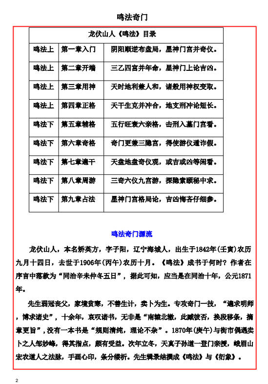
- 鸣法上 第一章 入门:阴阳顺逆布盘局,星神门宫并奇仪
- 鸣法上 第二章 开端:三乙四宫并年命,星神门上论吉凶
- 鸣法上 第三章 用神:天时地利兼人和,诸般用神权变取
- 鸣法上 第四章 正格:天干生克并冲合,地支刑冲论短长
- 鸣法下 第五章 辅格:五行旺衰六亲格,击刑入墓门宫看
- 鸣法下 第六章 奇格:奇门更兼三隐宫,得使游仪遁诈假
- 鸣法下 第七章 遍干:天盘地盘奇仪观,或吉或凶等闲看
- 鸣法下 第八章 周游:三奇六仪九宫游,探隐索颐秘中求
- 鸣法下 第九章 占法:星神门宫格局论,吉凶悔吝仔细参
【温馨提示】
- 你目前看到的图片是目录截图,原资料清晰度会更高
- 本文资料仅供学习交流使用,版权归原作者所有,请勿用于商业用途,如有侵权请联系删除。
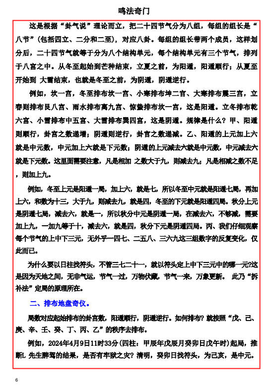
部分内容截图
部分内容截图
部分内容截图
部分内容截图
部分内容截图
部分内容截图
部分内容截图
部分内容截图 


