百度网盘分享:《盲派命理六亲》(绝秘笔记·江湖秘传)154页,彩版高清电子书(祖传资料、请勿外传)!!
第一部分:01页到97页
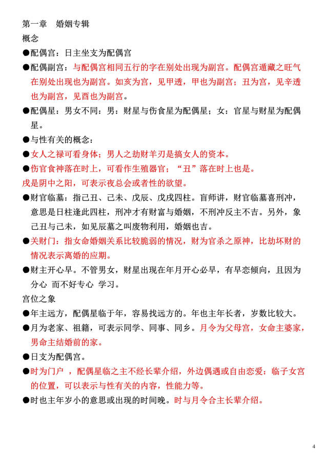
第一章:婚姻专辑
概念
宫位之象
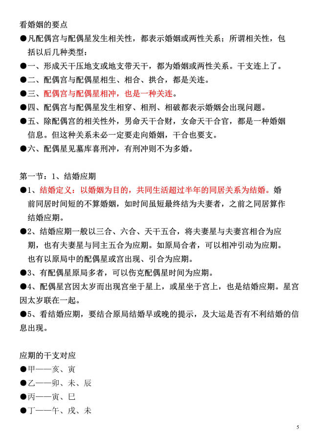
看婚姻的要点
第一节:1、结婚应期
(应期的干支对应)
2、恋爱·同居
第二节:多婚组合
1、男命多婚组合
2、女命多婚组合
第三节:婚外情(桃花)看法
1、男命婚外情(桃花)看法,
2、女命婚外情(桃花)看法.
第四节:包局婚姻判断
包局婚姻
第五节:配偶情况判断
父母反对的婚姻
招女婿
第六节:伤克配偶判断
伤克丈夫命(关财门)
伤克妻子命(妻星被克墓两伤)
第七节:独身组合
独身的命理(主位占印劫)
第八节:淫乱命
卖身女命
卖身男命
第九节:差婚姻组合
差婚
第十节:好婚姻组合
(好婚姻组合)
第二章:父母
第一节:父母死亡
第二节:父母离异
第三节:父母弃养(给出去)
—————————————————
第二部分:98页到154页
第1课、看婚姻的相关理念和思路
第2课、如何确定结婚时间的迟早
第3课、婚姻质量好的八字组合
第4课、差婚姻的八字组合差婚姻在现实中的表现
第5课、如何判断能否离婚?
第6课、盲师论二婚三婚秘诀
第7课:几种特殊情况的命理特征
第8课、如何用八字合婚
第9课、如何从八字看男女外遇
 
 
 
部分页面截图
部分页面截图 
部分页面截图 
部分页面截图 
部分页面截图 
部分页面截图 
部分页面截图 
部分页面截图 

	                
                
